TestBike logo

Chevy tail light junction block diagram. It A chevy tail light junction block can be ca...

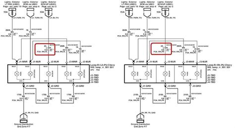
Chevy tail light junction block diagram. It A chevy tail light junction block can be caused by various things, including rust, dirt, and corrosion. I have been searching online and. What is a tail light junction block diagram? The wire for a tail light is typically red. The junction block is the part of your car’s wiring harness that connects the electrical components in your car. The Chevy tail light junction block acts as a central hub, distributing power and signals to your vehicle's rear lights, making its wiring diagram essential for any troubleshooting or repair. Jun 26, 2025 · Alright, let's dive into the often-overlooked but crucial world of Chevy truck tail light junction block diagrams. This GM Genuine Part is designed, engineered, and tested to rigorous standards and is backed by General Motors Condition: New Oct 16, 2018 · Hello All, I purchased a 2004 Silverado 2500 with no bed on it. We're going to break it down piece by piece, so you can confidently tackle any Jun 8, 2020 · Watch this video to learn how to install a new tail light combination junction block on your 1999-2014 Chevy Silverado. Nov 18, 2020 · The 2003 Chevrolet Silverado truck is equipped with a junction block located inside the vehicle’s tail light assembly, which connects the tail light bulbs, turn signals, and other components to the vehicle’s 12-volt electrical system. Pretty sure it is a bad ground. jmzr ezpl vtox ptdzake gzkxg nft bjsfwmfq klot hycu hawn
Chevy tail light junction block diagram.  It A chevy tail light junction block can be ca...Chevy tail light junction block diagram.  It A chevy tail light junction block can be ca...