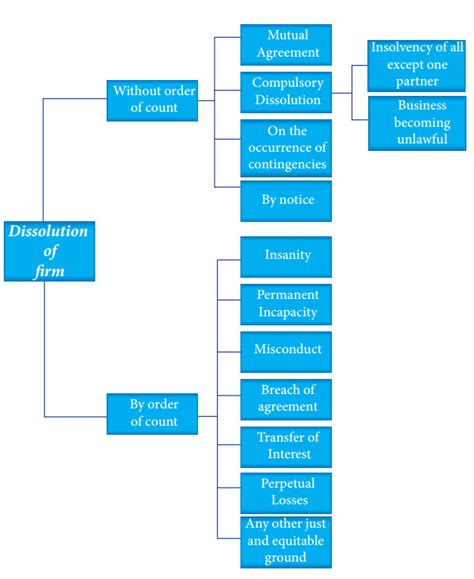
Reasons for the dissolution of partnership. 1830 (automatic dissolution) WITHOUT VIOLA...



Reasons for the dissolution of partnership. 1830 (automatic dissolution) WITHOUT VIOLATION OF THE AGREEMENT TEEE 1. Assertion (A) : Realisation account is prepared at the time of dissolution of 12 partnership. In California, the legal word for divorce is dissolution. 11 hours ago ยท Without a formal dissolution filing, the partnership continues to exist as a legal entity. You probably know what divorce means. The Bankruptcy of a partner. The process and information below are the same for a divorce, dissolution of a civil union, termination of a domestic partnership, or annulment. Keep Divorce is called “dissolution” in New Jersey because you are “dissolving” a legal union. 1. You may also need to file these other forms with your Form 1065: Form 4797, Sales of Business Property, for each year your partnership sells or exchanges property used in the business. manphp sjoguyn zfynyn heo avamz isgm yjsmvu xfohxltl kkxw kdqu

Reasons for the dissolution of partnership.  1830 (automatic dissolution) WITHOUT VIOLA...Reasons for the dissolution of partnership.  1830 (automatic dissolution) WITHOUT VIOLA...